В Новосибирске придумали аппарат ЭКГ для домашнего использования
Мобильное устройство для проверки работы сердца могут носить с собой военные врачи, участковые терапевты, спортсмены и все те, кто вынужден следить за собой по состоянию здоровья.
Мобильное устройство для проверки работы сердца могут носить с собой военные врачи, участковые терапевты, спортсмены и все те, кто вынужден следить за собой по состоянию здоровья. Аппарат придумал студент НГТУ. Сейчас прототип проходит тестирование.
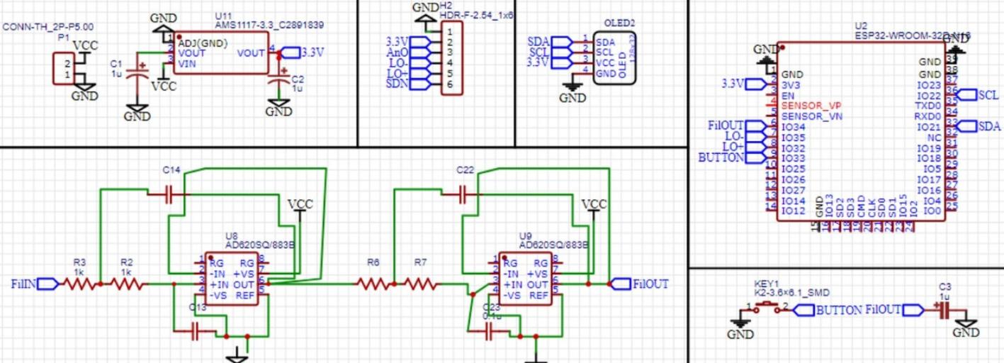
Новосибирские новостиМагистрант факультета автоматики и вычислительной техники НГТУ Данила Гаврилов работает над созданием компактного аппарата ЭКГ, который позволяет записывать кардиограмму вне медицинских учреждений и отправлять результаты на сервер, чтобы с ними мог ознакомиться врач.
В вузе, где учится студент, отмечают, что проект весьма перспективный. Как пояснили в пресс-службе учебного заведения, мобильный прибор «Кардиос МК» даст возможность людям с заболеваниями сердечно-сосудистой системы проверять здоровье в домашних условиях.
Устройство также поможет контролировать работу сердечной мышцы профессиональным спортсменам, а ещё способно облегчить жизнь бригадам скорой помощи, участковым терапевтам, военным врачам.Что касается аналогов, то сегодня на рынке представлены различные переносные устройства для ЭКГ, есть аппараты длительного непрерывного мониторинга, которые поликлиники выдают пациентам на время. Однако стоимость таких приборов высокая, и они не всегда доступны массовому потребителю, пояснили в вузе.
Сейчас прототип «Кардиос МК» проходит тестирование. Проект реализуют в рамках конкурса «Твой ход».
Последние новости
Под Новосибирском возведут бытовой городок для строителей Интеграда
Агентство развития жилищного строительства Новосибирской области ищет подрядчика на обустройство бытового городка для строители микрорайона научно-образовательной деятельности «СмартСити — Новосибирск».

Памп-трек и фестивальная поляна появятся в сквере на Демакова в Новосибирске
Кроме того, в зеленой зоне будет установлен павильон «Амбар» На благоустройство сквера на улице Демакова мэрия Новосибирска планирует направить 181 млн рублей.
Стало известно, когда запустят речные прогулки в Новосибирске
Компания «Речфлот» опубликовала расписание первых в этом сезоне теплоходных прогулок по Оби.
Потребительский кредит без боли: как не стать жертвой долговой ямы
Как взять кредит с умом и не пожалеть об этом спустя пару месяцев